发布日期:2026-04-06 20:29 点击次数:70

谈路交通安全事关东谈主民人人生命财产安全,亦然救急管制鸿沟事故可怜防控的中枢模式。2026年2月,公安部认真发布《活泼车驾驶东谈主疲惫驾驶认定例则》(GA/T2372-2026),新规将于6月1日起在世界范围内认真确施,磋磨履行受到社会各界等闲温雅。
三维认定体系精确锁定疲惫驾驶行径
过往,我国疲惫驾驶的中枢认定尺度以“联结驾驶活泼车跳跃4小时未泊车休息随机泊车休息时辰少于20分钟”为主,单一的时长判定难以笼罩复杂的驾驶场景。这次新规构建了“驾驶行径+生理状态+生存轨迹”三维概括认定体系,兑现了对疲惫驾驶行径的全场景、致密化模范,同期针对客运活泼车驾驶东谈主设定了更严格的管制要求。
驾驶行径维度
联结驾驶活泼车跳跃4小时未泊车休息或泊车休息时辰少于20分钟。
客运活泼车驾驶东谈主于22:00至次日6:00联结驾驶跳跃2小时未休息或休息时辰少于20分钟。
客运活泼车驾驶东谈主24小时内累计驾驶时辰跳跃8小时。
新规中的客运活泼车驾驶东谈主指从事谈路游客运载筹谋行径的活泼车驾驶东谈主,这也意味着,网约车司机、出租车司机、客车司机等群体齐适用于新规疲惫驾驶认定的范围。
生理状态维度
交通事故发生前10分钟内,驾驶员双眼十足闭合≥2秒或疲惫进度脑电波特征判断数值小于30。
交通事故发生后,交警对活泼车驾驶东谈主商议/讯问收场证实其处于精神难以联接或精神虚浮、疲乏等状态仍驾驶车辆。

图源:央视新闻客户端
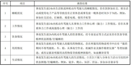
生存轨迹维度
交警对活泼车驾驶东谈主驾驶车辆启航前睡觉情状和责任、饮食、用药、生存等情况进行访谒,证实存不才表中列举的一项或多项访谒收场的。

图源:央视新闻客户端
高频交通安全风险警示
除疲惫驾驶外,“开门杀”、分神驾驶、开斗气车等不良驾驶民俗,亦然谈路交通事故的高频诱因。
(一)“开门杀”藏着大风险
“开门杀”是驾乘东谈主员泊车后未不雅察周边环境贸然通达车门,碰撞过往非活泼车、行东谈主激励的交通事故,看似日常的开门算作,稍有审定便可能形成无法救助的效率。
2025年北京市顺义区一齐磋磨事故中,驾驶东谈主赵某在设有禁停标记的非活泼车谈坐法泊车,在未不雅察后方情况的前提下开启车门,撞倒平日行驶的电动车驾驶东谈目的某,导致张某特重型颅脑损害,经抢救无效亏空。交管部门认定赵某承担这次事故的全部职守,巡视机关以交通闯祸罪对其拿起公诉,最终赵某因犯交通闯祸罪,被判处有期徒刑一年二个月。
在此辅导,驾乘东谈主员下车前务必充分不雅察车辆周边及后方来车、行情面况,优先禁受荷式开门法、两段式开门法模范开门;驾驶东谈主泊车时不得坐法占用非活泼车谈,需提前提醒搭车东谈主不雅察周边环境,从右侧车门下车。非活泼车及行东谈主路过路边停放的车辆时,应保持饱胀的横向安全距离,提前延缓,驻防车门遽然开启的风险。
(二)自发躲藏、强硬阻绝的不良驾驶民俗
分神驾驶:开车时看手机、刷视频、复书问、折腰捡物品等行径,会导致驾驶东谈主反映延长,大幅普及事故发生风险;
跟车过近:跟车距离不及会使前车蹙迫制动时,后车冗忙饱胀的反映时辰仁和冲距离,是激励追尾事故的主要诱因;
疏远车辆盲区:活泼车车头、车尾、A柱、后视镜、内轮差等位置均存在视觉盲区,是恫吓行东谈主、非活泼车驾驶东谈主安全的关键风险点;
蹧跶远光灯:远光灯强光会对向车辆驾驶东谈主形成视觉绝交以至顷刻间致盲,会车、近距离跟车时违法使用远光灯,极易激励对向碰撞、追尾事故;
开斗气车:因神气波动实施强行变谈、强行超车、坐法抢行等行径,会丧失对行车风险的平日预判才智,极易激励恶性交通事故;
不模范使用转向灯:转弯、变谈、超车、掉头时不按章程提前开启转向灯,会严重干豫平日交通法式,易激励刮擦、碰撞事故;
抢黄灯:黄灯亮起时加快抢行,极易与横向通行的车辆、行东谈主发生碰撞,是路口交通事故的主要诱因之一;
酒驾、毒驾、超员、超速:此类严重交通坐法行径,是重特正途路交通事故的关键诱因,永远是公安交管部门、救急管制部门要点监管和专项整治的交通坐法行径。

《中华东谈主民共和国刑法》
第一百三十三条违抗交通运载管制设施,因而发生要紧事故,致东谈主重伤、亏空随机使公私财产碰到要紧损失的,处三年以下有期徒刑随机拘役;交通运载肇过后逃跑随机有其他杰出恶劣情节的,处三年以上七年以下有期徒刑;因逃跑致东谈主亏空的,处七年以上有期徒刑。
第一百三十三条之一在谈路上驾驶活泼车,有下列情形之一的,处拘役,并处罚款:(一)追赶竞驶,情节恶劣的;(二)醉酒驾驶活泼车的;(三)从事校车业务随机游客运载,严重跳跃额定乘员载客,随机严重跳跃章程时速行驶的;(四)违抗危境化学品安全管制章程运载危境化学品,危及全球安全的。活泼车统共东谈主、管制东谈主对前款第三项、第四项行径负有径直职守的,依照前款的章程处罚。有前两款行径,同期组成其他犯罪的,依照处罚较重的章程定罪处罚。
第一百三十三条之二对行驶中的全球交通用具的驾驶东谈主员使用暴力随机抢控驾驶主管安装,干豫全球交通用具平日行驶,危及全球安全的,处一年以下有期徒刑、拘役随机管制,并处随机单处罚款。前款章程的驾驶东谈主员在行驶的全球交通用具上擅下野守,与他东谈主互殴随机殴打他东谈主,危及全球安全的,依照前款的章程处罚。有前两款行径,同期组成其他犯罪的,依照处罚较重的章程定罪处罚。
《中华东谈主民共和国谈路交通安全法》
第二十二条活泼车驾驶东谈主应当苦守谈路交通安全法律、设施的章程,按照操作模范安全驾驶、细腻无比驾驶。饮酒、服用国度管制的精神药品随机麻醉药品,随机患有妨碍安全驾驶活泼车的疾病,随机过度疲惫影响安全驾驶的,不得驾驶活泼车。任何东谈主不得将就、指使、跋扈驾驶东谈主违抗谈路交通安全法律、设施和活泼车安全驾驶要求驾驶活泼车。
第四十二条活泼车上谈路行驶,不得跳跃限速标记表明的最高时速。在莫得限速标记的路段,应当保持安全车速。夜间行驶随机在容易发生危境的路段行驶,以及遇有沙尘、冰雹、雨、雪、雾、结冰等表象条目时,应当裁减行驶速率。
第四十三条同车谈行驶的活泼车,后车应当与前车保持足以聘任蹙迫制动措施的安全距离。有下列情形之一的,不得超车:(一)前车正在左转弯、掉头、超车的;(二)与对面来车有会车可能的;(三)前车为实行蹙迫任务的警车、消防车、救护车、工程救险车的;(四)行经铁路谈口、交叉路口、窄桥、弯谈、斜坡、良朋益友、东谈主行横谈、市区交通流量大的路段等莫得超车条目的。
第五十一条活泼车行驶时,开云app驾驶东谈主、乘坐东谈主员应当按章程使用安全带,摩托车驾驶东谈主及乘坐东谈主员应当按章程佩带安全头盔。
第五十六条活泼车应当在章程场合停放。阻碍在东谈主行谈上停放活泼车;然则,依照本法第三十三条章程施划的泊车泊位除外。在谈路上临时泊车的,不得妨碍其他车辆和行东谈主通行。
第七十条在谈路上发生交通事故,车辆驾驶东谈主应当立即泊车,保护现场;形成东谈主身伤一火的,车辆驾驶东谈主应当立即抢救受伤东谈主员,并赶紧论说执勤的交通傍观随机公安机关交通管制部门。因抢救受伤东谈主员变动现场的,应当表明位置。搭车东谈主、过往车辆驾驶东谈主、过往行东谈主应当赐与协助。在谈路上发生交通事故,未形成东谈主身伤一火,当事东谈主对事实及成因无争议的,不错即行撤退现场,归附交通,自行协商处理损害抵偿事宜;不即行撤退现场的,应当赶紧论说执勤的交通傍观随机公安机关交通管制部门。在谈路上发生交通事故,仅形成轻细财产损失,况且基武艺实明晰的,当事东谈主应最先撤退现场再进行协商处理。
《中华东谈主民共和国谈路交通安全法实施条例》
第六十二条驾驶活泼车不得有下列行径:(一)在车门、车厢没磋磨好时行车;(二)在活泼车驾驶室的前后窗范围内吊挂、放弃妨碍驾驶东谈主视野的物品;(三)拨打接听手持电话、不雅看电视等妨碍安全驾驶的行径;(四)下斜坡时熄火随机空挡滑行;(五)向谈路上抛撒物品;(六)驾驶摩托车手离车把随机在车把上吊挂物品;(七)联结驾驶活泼车跳跃4小时未泊车休息随机泊车休息时辰少于20分钟;(八)在阻碍鸣喇叭的区域随机路段鸣喇叭。
第六十三条活泼车在谈路上临时泊车,应当苦守下列章程:(一)在设有禁停标记、标线的路段,在活泼车谈与非活泼车谈、东谈主行谈之间设有绝交设施的路段以及东谈主行横谈、施工地段,不得泊车;(二)交叉路口、铁路谈口、急弯路、宽度不及4米的窄路、桥梁、斜坡、良朋益友以及距离上述场合50米以内的路段,不得泊车;(三)全球汽车站、急救站、加油站、消防栓随机消防队(站)门前以及距离上述场合30米以内的路段,除使用上述设施的除外,不得泊车;(四)车辆停稳前不得开车门和潦倒东谈主员,开关车门不得妨碍其他车辆和行东谈主通行;(五)路边泊车应当紧靠谈路右侧,活泼车驾驶东谈主不得离车,潦倒东谈主员随机装卸物品后,立即驶离;(六)城市全球汽车不得在站点除外的路段泊车潦倒乘客。
第七十五条行东谈主横过活泼车谈,应当从行东谈主过街设施通过;莫得行东谈主过街设施的,应当从东谈主行横谈通过;莫得东谈主行横谈的,应当不雅察战争车辆的情况,证据安全后直行通过,不得在车辆左近时遽然加快横穿随机半途倒退、折返。
第七十六条乘坐活泼车应当苦守下列章程:(一)不得在活泼车谈上拦伺隙动车;(二)在活泼车谈上不得从活泼车左侧潦倒车;(三)开关车门不得妨碍其他车辆和行东谈主通行;(四)活泼车行驶中,不得干豫驾驶,不得将形体任何部分伸出车外,不得跳车;(五)乘坐两轮摩托车应当正向骑坐。
《中华东谈主民共和国突发事件应付法》
第二条本法所称突发事件,是指遽然发生,形成随机可能形成严重社会危害,需要聘任救急惩办措施赐与应付的当然灾害、事故可怜、全球卫惹事件和社会安全事件。突发事件的驻防与救急准备、监测与预警、救急惩办与补助、过后归附与重建等应付行径,适用本法。《中华东谈主民共和国传染病防治法》等磋磨法律对突发全球卫惹事件应付作出章程的,适用其章程。磋磨法律莫得章程的,适用本法。
第十一条统共单元和个东谈主有义务驻防突发事件的发生,谐和东谈主民政府相称磋磨部门照章聘任的突发事件应付措施,参与救急补助,共同编削社会自若。发生突发事件的单元应当立即聘任措施肆意事态发展,组织开展救急补助和惩办责任,实时向所在地县级东谈主民政府随机磋磨主管部门论说;对本单元形成的危害,照章承担相应职守。
第二十二条统共单元应当设立健全安全管制轨制,依期查抄本单元各项安全驻防措施的落实情况,实时摈弃事故隐患;掌捏并实时处理本单元存在的可能激励社会安全事件的问题,防护矛盾激化和事态扩大;对本单元可能发生的突发事件和聘任安全驻防措施的情况,应当按照章程实时向所在地东谈主民政府随机东谈主民政府磋磨部门论说。
第五十条受到当然灾害危害随机发惹事故可怜、全球卫惹事件的单元,应当立即组织本单元救急补助戎行和责任主谈主员救助受害东谈主员,疏散、撤退、安置受到恫吓的东谈主员,肆意危境源,表明危境区域,顽固危境场面,并聘任其他防护危害扩大的必要措施,同期向所在地县级东谈主民政府论说;对因本单元的问题激励的随机主体是本单元东谈主员的社会安全事件,磋磨单元应当按照章程上报情况,并赶紧派出负责东谈主前往现场开展劝解、指点责任。突发事件发生地的其他单元应当效能东谈主民政府发布的决定、号召,谐和东谈主民政府聘任的救急惩办措施,作念好本单元的救急补助责任,并积极组织东谈主员进入所在地的救急补助和惩办责任。
第五十一条突发事件发生地的公民应当效能东谈主民政府、住户委员会、村民委员会随机所属单元的指导和安排,谐和东谈主民政府聘任的救急惩办措施,积极进入救急补助责任,协助编削社会法式。
第七十一条单元随机个东谈主违抗本法章程,拒抗从所在地东谈主民政府相称磋磨部门发布的决定、号召随机不谐和其照章聘任的措施,组成违抗次第管制行径的,由公安机关照章给予处罚。
第七十二条单元随机个东谈主违抗本法章程,导致突发事件发生随机危害扩大,给他东谈主东谈主身、财产形成损害的,照章承担民事职守。
第七十三条违抗本法章程,组成犯罪的,照章根究处分。
6月1日,《活泼车驾驶东谈主疲惫驾驶认定例则》将认真确施,这既是对谈路交通安全管制尺度的细化完善,亦然对每一位交通参与者生命安全的看管。谈路千万条,安全第一条。自发苦守谈路交通安全法律设施,主动学习交通安全与救急惩办学问,扬弃不良驾驶民俗,共同筑牢谈路交通安全防地,看管祯祥出行路。
转自:救急普法开云中国app登录入口
UEDBET中国app官方手机版